• Ezpay

    产品与服务
    PRODUCTS & SERVICE

    Hi-C辅助组装

    • 产品简介
    • 技术流程
    • 样本要求
    • 案例分析
    • FAQ

    Hi-C技术源于染色体构象捕获技术,利用高通量测序技术,结合生物信息分析方法,研究全基因组范围内整个染色质DNA在空间位置上的关系,取得高分辨率的染色质三维结构信息。基于Hi-C数据中染色质片段间的交互强度呈现出随距离衰减的规律,Hi-C可以用于基因组组装,将杂乱的基因序列组装到染色体水平。

    产品优势
    • 覆盖度
      不受标记数量限制,有更高覆盖度和特异性。
    • 实验操作
      无需构建作图群体,周期短实验规模小,经济实惠。
    • 准确度
      结果准确、直观,受重复、杂合区域影响小。
    • 适用范围
      不仅能应用于简单基因组,而且非常适合高杂合类,超大基因组物种辅助组装。
    应用领域
    • 已有基因组组装水平提升
    • 基因组de novo辅助组装
       
    产品类型策略推荐数据量周期
    Hi-C辅助组装二代平台嵌合基因组:100X
    单体型组装:单套100X
    60天
    (建库测序+标准分析)

    产品类型送样要求
    Hi-C 测序技术新鲜组织进行甲醛交联,1个Hi-C文库需要组织量约2-3 g,对应的基因组DNA量为15 μg。
    毛酸浆高质量参考基因组组装及其进化研究
    The Physalis floridana genome provides insights into the biochemical and morphological evolution of Physalis fruits

    期刊:Horticulture Research    合作方式:共同作者  影响因子:6.793   发表时间:2021.11   

    合作单位:中国科研实验室植物研究所  研究对象:毛酸浆

    关键词

    毛酸浆染色体水平基因组

    研究背景

    茄科是给予营养和果蔬多样性的重要来源之一。酸浆属作为茄科最大的属之一,具有独特的果实形态和生化多样性,是生态、进化和发育研究的新的园艺作物。毛酸浆作为酸浆属模式生物的代表物种之一,其花萼在受精后随浆果发育迅速膨大,形成“中国灯笼”或膨大花萼综合征(ICS)这一创新形态,包裹浆果。然而,酸浆属果实形态、生化特性及其起源背后的遗传基础还不够清楚。为了更好地分析茄科此类性状的起源、进化和发育机制,研究者使用PacBio三代测序技术和基于染色体构象捕获的Hi-C技术,实现了毛酸浆染色体水平的基因组组装。

    设计思路

    材料选择:二倍体的毛酸浆幼叶

    测序策略:
    三代平台 基因组测序,90X
    二代平台 DNA小片段文库,PE150双端测序,100X
    二代平台 Hi-C文库

    文章亮点

    结合进化和功能分析,对酸浆属果实形态创新“中国灯笼”和特征性化学成分的进化遗传基础有了新的认识。

    研究结果

    高水平的毛酸浆基因组组装


    第一时间,对基因组进行二代测序,共得到149 Gb的高质量数据。研究发现基因组纯合度较高,并且有大量的重复序列。顺利获得K-mer分析后,利用三代平台进行测序,得到125 Gb的subreads,组装成922条contigs,contig N50长度为4.87 Mb。并利用Hi-C数据将1.37 Gb的数据组装为12条染色体,使用二代测序数据验证,并与全长转录组数据进行比对,来评估组装的完整性,基因组组装评估表明得到了高水平的毛酸浆染色体水平基因组。

    2.png
    图1 毛酸浆的形态和基因组组装结果

    基因组注释和基因预测


    利用蛋白质编码基因、tRNA和rRNA基因、转座因子及GC分布和基因组重排事件等信息,进行数据评估。结合de novo和同源性的方法,将数据整合到毛酸浆基因组中,并在转录组序列辅助下,注释蛋白质编码序列。在当前基因组版本中,共预测出32,075个完整蛋白编码基因,进一步预测了3,655个rRNA,997个tRNA,375个miRNA,和3,047个snRNA 。

    3.png
    图2 高质量的毛酸浆基因组

    基因组进化分析


    利用7,553个单拷贝基因家族进行系统基因组分析,揭示了毛酸浆和其他12个代表性物种的拓扑结构。考虑到茄科植物共同的WGD历史,进一步研究了酸浆属、番茄属和辣椒属三种基因组。在全染色体水平上,三个基因组之间存在明显的一对一共线关系,虽然基因组大小不同,但总体基因组是相对保守的,仅观察到几个小规模的染色体重排和物种特定的基因组区域。

    4.png
    图3 茄属植物的基因组进化

    基因家族的进化分析


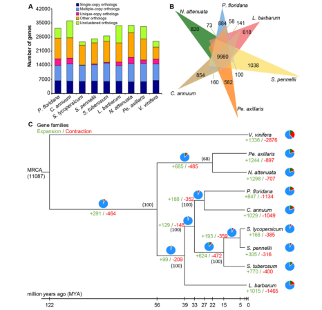
    选取八种茄科植物的基因组,OrthoMCL法构建正交群,发现在茄科基因组中,大部分基因聚集在直系同源基因或旁系同源基因中;且某些基因家族在进化过程中经常发生扩张和收缩。在进一步揭示基因组独特性的研究中,选用毛酸浆和其他12种植物,发现直系同源基因、旁系同源基因和非聚类基因在13种植物中以相似的方式分布。GO富集分析中,毛酸浆特异的基因则发挥了多种作用。在以上多层次的进化分析中,在酸浆属、辣椒属和茄属植物的基因组中观察到小规模突变。其中,与甾体相关化合物生物合成途径关键步骤相关的基因和与“中国灯笼”形成相关的MADS-box基因的潜在遗传变异是关注的重点,并做了进一步研究。

    5.png
    图4 被子植物代表性物种的基因家族比较

    参与类固醇化合物生物合成途径的基因进化


    类固醇是所有真核生物必需物质之一,检测了类固醇在生物合成途径的关键基因。在33个基因家族中的结果研究表明,大多数基因家族的拷贝数变异(CNV具有可比性,注释的HMGR和SQE基因的拷贝数发生显著变化,毛酸浆中发现20个SQE-like基因(拷贝数比非毛酸浆基因组高出约4倍),因此表现出特异性扩张。在甾体生物合成途径中,SQE基因编码黄酮类单加氧酶,在类固醇生物合成途径中起限速酶的作用。这些基因的CNV在与毛酸浆相关的不同物种间类固醇代谢产物的自然变异中所起的作用需要进一步深入研究。

    6.png
    图5 毛酸浆中参与类固醇相关衍生物合成基因的特异性进化

    毛酸浆“中国灯笼”发育可能与 MBP21的缺失有关


    毛酸浆基因组包含136个推定的MADS-box基因。研究者对MADS-box基因的进化关系进行了研究。排除基因组错误组装的可能性,数据同源性搜索结果证实毛酸浆和辣椒中MBP21发生缺失。这种缺失可能是进化过程中的染色体重排造成的。MBP21类基因的敲除或突变,往往产生花萼增大的现象。因此,这一基因丢失很可能与“中国灯笼”的起源有关。MPF2和MBP21基因的共同表达影响了酸浆属雄性不育和花萼的生长,表明酸浆属中MPF2和MBP21间的功能性冲突。这种功能冲突意味着这两个基因之间的协调是它们在ICS发育中正常发挥功能所必需的。

    7.png
    图6 酸浆属MBP21-like MADS-box基因丢失和“中国灯笼”的形成

    茄科MBP21丢失与ICS出现的关系


    不同物种基因组的Southern印迹分析结果表明,酸浆族中MBP21同源基因的丢失与ICS出现有密切关系。综上所述,MBP21类基因的丢失可能代表了一种与“中国灯笼”起源有关的新突变。

    8.png
    图7 酸浆族MBP21丢失与ICS的发生相关

    研究结论

    研究者构建出第一个毛酸浆的高质量染色体水平的参考基因组。除了已知的MPF2的异位表达,基于基因组数据还发现一个SEP类MADS-box基因的丢失这一突变。它们可能共同决定了ICS(膨大花萼综合征)这一创新形态的起源。酸浆果实中某些甾类化合物大量积累可能与SQE基因起源和显著扩展有关。这些甾体的自然变异可能是基因家族的拷贝导致的。本研究强调了基因取得和基因缺失在果实新性状进化和发育中的重要作用,毛酸浆基因组数据为研究植物进化遗传学以及其他茄科作物的遗传改良和育种给予了重要参考。

    参考文献

    Lu J, Luo M, Wang L, et al. The Physalis floridana genome provides insights into the biochemical and morphological evolution of Physalis fruits[J]. Horticulture Research, 2021, 8(1):244.

    • Q:Hi-C辅助组装使用的软件有哪些?
      A:
      分析内容软件备注
      基因组比对分析Bowtie2Clean reads比对到参考基因组,结合HiC-Pro一起使用,挑选paired-end Reads 两端都比对到基因组唯一位置的reads
      唯一比对的reads分配到酶切片段HiC-Pro比对后的reads Pair分配到酶切片段选取Valid reads
      交互矩阵及标准化HiC-Pro生成交互矩阵及标准化
      染色体拼接LACHERSIS / ALLHiC依据酶切片段互作信息,将草图组装到染色体级别
      纠错3D-DNA根据互作信号对基因组纠错
    • Q:基因组草图有什么要求?
      A:
      A. 普通二倍体基因组(基因组大小<3 G):scaffold N50 length≥500 Kb ,同时,scaffold N90 length≥100 Kb。承诺组装指标:挂载到染色体的总长≥90%。
      B. 大基因组(基因组大小≥3 G):scaffold N50 length≥1 Mb ,同时,contig N90 length≥150 Kb。承诺组装指标:挂载到染色体的总长≥90%。
      C.未达到上述描述组装指标的物种建议跟司内沟通,协商优化。
      以上仅限简单基因组(重复序列的比例≤60%,杂合度的比例≤0.5%且为二倍体)物种,多倍体等复杂基因组建议单个项目进行评估。